芯力特自主研发SIT1044芯片是一款应用于CAN协议控制器和物理总线之间的高性能(CAN FD)收发器芯片,可应用于卡车、公交、小汽车、工业控制等领域,总线耐压达到±40V,支持5Mbps(CAN FD)灵活数据速率,具有在总线与CAN协议控制器之间进行差分信号传输的能力……

芯力特±40V耐压(CAN FD)收发器芯片SIT1044,其主要特征如下:

图1 芯片引脚示意图(提供SOP8以及DFN3*3-8,小外形无引脚封装)
总线耐压能力-40V~40V;
HBM防护8KV;
支持5Mbps(CAN FD)(灵活数据速率);
性能达到或优于“ISO 11898”标准,提供SOP8以及DFN3*3-8,小外形,无引脚封装;
驱动器(TXD)显性超时功能,待机总线(BUS)显性超时功能,带唤醒功能的低功耗待机模式,内置过温保护功能;
SIT1044T/3型号I/O电压范围支持3.3V和5V MCU;
VCC和VIO电源引脚上具有欠压保护;
通过-40℃~125℃高低温老化实验,满足工控与车载应用范围;
高抗电磁干扰能力,未上电节点不干扰总线
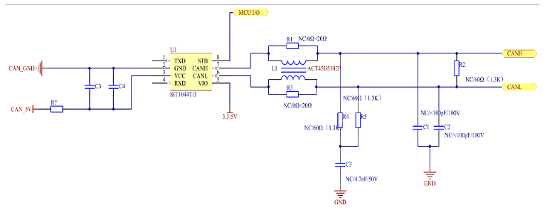
SIT1044T/3典型应用电路如下:

图2 SIT1044T/3典型应用电路
SIT1044是一款满足国际标准的高性能(CAN FD)收发器芯片。芯力特成为拥有(CAN FD)系列型号,CAN系列型号,LIN系列型号齐全的国内模拟IC厂商。

二、芯力特CAN系列型号如下:

三、芯力特LIN系列型号如下:

芯力特聚焦工业与车载领域,将提供更加丰富的高性能CAN收发器型号、LIN收发器产品供广大客户选用。
【本篇内容转载自芯力特电子科技有限公司】
【原文链接:http://www.sitcores.com/news/255.html】
相关新闻
「群芯微」荣获国家级专精特新“小巨人”企业称号
2022-10-21
近日,中国工业和信息化部公示了第四批专精特新“小巨人”企业名单,经公示确认,宁波群芯微电子股份有限公司荣获国家级专精特新“小巨人”企业称号!根据工信部定义,专精特新“小巨人”企业是“专精特新”中小企业中的佼佼者,是坚持专业化发展战略,具有持续创新能力和研发投入,重视并实施长期发展战略,生产技术、工艺及产品质量性能国内领先的企业。由于处在产业基础核心领域和产业链关键环节,专精特新“小巨人”企业的主导
「航顺」工业级32K FLASH高品质高性价比传感/物联网/智能控制等专用HK32F030MA量产!
2022-10-21
HK32F030MxxxxA/HK32F0301MxxxxA家族是由航顺芯片研发的经济型MCU芯片,包含SOP8、TSSOP16、TSSOP20、TSSOP24、TSSOP28、QFN20、QFN24、QFN28封装。产品概述HK32F030MxxxxA和HK32F0301MxxxxA MCUARM® Cortex®-M0内核,最高工作频率分别为32和48MHz内置32 KByte Flash、432 Byte EEPROM和4 KByte SRAM通过配置Flash控制器的寄存器,可实现中断
「润石」固定增益仪表放大器RS633荣获“年度最佳”!
2022-10-21
8月16-17日,由国际电子商情举办的2022国际集成电路展览会暨研讨会 (IIC)在南京举行;在同期举办的“2022中国IC设计成就奖”评选中,江苏润石科技固定增益仪表放大器RS633荣获“年度最佳”!一举斩获“2022中国IC设计成就奖之年度最佳放大器/数据转换器”奖项。“中国IC设计成就奖” 旨在表彰业内优秀的中国IC 设计公司、上游服务供应商和热门IC产品;已逐渐成为国内电子业界最重要的技术奖项之一, 今年是行业评选
「芯能」荣获国家专精特新“小巨人”企业认证
2022-10-21
近日,国家工业和信息化部公布了第四批国家专精特新“小巨人”企业公示名单,深圳芯能半导体技术有限公司顺利通过工信部的认定审核和公示,荣获国家专精特新“小巨人”企业认证。芯能半导体是一家专注于功率半导体研发、生产、销售的高新技术企业。公司总部位于深圳,在浙江义乌建有车规级功率模块制造基地,在深圳、上海、苏州设有研发中心。公司现有员工100多人,研发和技术支持相关人员占比超过50%,经过多年的沉淀和发展,在高